반응형
과제명 : 반감산기회로 실험
□ 실험 방법
1. 회로도와 같이 조립한다.
2. 디지털 입력전압에 따른 출력전압을 측정한다.
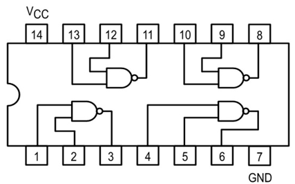
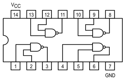
□ 회로도



□ 실험 결과
| 입력전압 | 출력전압 | LED 점등 | 논리판정 | |||
| A | B | D | B | 적색 | 녹색 | |
| L | L | L | L | OFF | OFF | |
| L | H | H | H | ON | ON | |
| H | L | H | L | ON | OFF | |
| H | H | L | L | OFF | ON | |
뺄셈은 보수를 사용하는 방법 외에 감산기(Subtractor)를 사용하여 직접 2진수를 감산할 수 있다.
반감산기는 2진수 1자리의 두 개 비트를 빼서 그 차를 산출하는 회로다.
만약에 피감수 비트가 감수 비트보다 작으면 바로 상위에 있는 비트로부터 '1'을 빌려온다.
이것을 자리내림(Borrow)이 생겼다고 한다.
반감산기 회로에서는 A-B를 계산하여 두 수의 차이(difference) D와
윗자리로부터의 자리빌림(borrow) Bo을 출력한다.
입력변수 A, B의 차를 D(Difference), 빌려오는 수를 B(Borrow)라고 하면 아래와 같은 진리표가 나온다.
| A | B | D | B | 감산의 법칙 |
| 0 | 0 | 0 | 0 | 0 - 0 = 0 (Borrow = 0) |
| 0 | 1 | 1 | 1 | 0 - 1 = 1 (Borrow = 1) |
| 1 | 0 | 1 | 0 | 1 - 0 = 1 (Borrow = 0) |
| 1 | 1 | 0 | 0 | 1 - 1 = 0 (Borrow = 0) |
진리표에 대한 D와 B의 논리식을 각각 구하면 아래와 같다.
D : A와 B의 배타적 논리합
B : (A의 역수)와 B이 논리곱

'전기 & 전자 > 디지털 회로' 카테고리의 다른 글
| 디지털 회로 수업 - 전감산기회로 실험 (0) | 2020.07.29 |
|---|---|
| 디지털 회로 수업_9일차 (200616) (0) | 2020.06.16 |
| 디지털 회로 수업_8일차 (200610) (0) | 2020.06.10 |
| 디지털 회로 수업_7일차 (200603) (0) | 2020.06.03 |
| 디지털 회로 수업_6일차 (200527) (0) | 2020.05.27 |