반응형
스케치 작업을 'ㄴ'자 모양으로 그리고
스케치 종료 후
'피처 - 돌출보스/베이스'로 아래와 같이 옵션을 주어 그린다.

잘못된 곳 수정하기
1. 스케치 편집
2. 돌출 (피처 편집)
- 왼쪽 디자인 트리에서 수정하는 방법

첫번째 피쳐 편집 눌러서 수정한다.

첫번째 스케치 편집 눌러서 수정한다.
Ctrl-8 정면보기
Ctrl-7 등각보기

- 그림에서 직접 수정하는 방법
그림을 더블 클릭하면 치수가 아래처럼 나온다.
파란색은 피쳐편집, 검은색은 스케치 편집에 치수이다.

수치를 조정하면 바로 적용되지 않는 경우가 있는데
상단에 있는 '신호등' 버튼을 클릭하거나
Ctrl-B로 '피처 재생성'을 한다.
원하는 면에서 작업을 하고 싶을 때
면을 클릭하고 '스케치'를 누른다.

스케치 버튼을 누르면 자동으로 돌아가는데 안되면 Ctrl-8을 눌러준다.
또는 옵션-시스템옵션-스케치-스케치작성 및 편집시 ... 자동회전이 체크되었는지 확인.

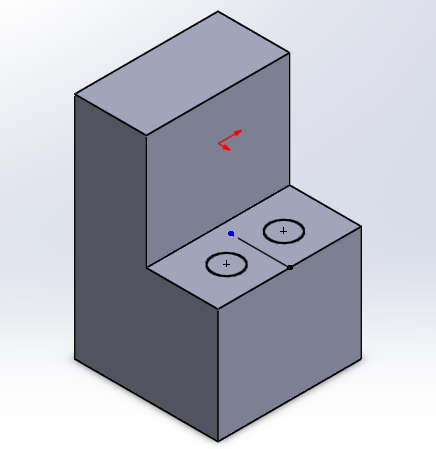
면에 구멍을 뚫기 위해 스케치를 한다.
원 두개를 대칭되게 그리고 Ctrl-7로 등각보기 한다.

'돌출 컷'에서 아래와 같이 두 원을 선택하고 관통을 시킨다.

원의 위치를 변경하려면 원클릭-스케치 편집으로
치수를 수정하고 스케치 종료를 클릭한다.
아니면 보이는 그림에서 직접 수정할 수 있다.

돌출 컷 옵션을 좀 더 살펴보면
디자인 트리 '컷돌출-피처편집'에 들어간다.
'자를 면 뒤집기'는 지정한 영역의 나머지가 잘려 나간다.
'솔리드웍스 > 따라하기 AutoCad(매운탕)' 카테고리의 다른 글
| [매운탕 솔리드웍스] 15강-시작위치 변경 돌출과 마우스 훨 방향변경 (0) | 2020.03.10 |
|---|---|
| [매운탕솔리드웍스] 14강. 돌출과 돌출컷2부 (0) | 2020.03.10 |
| [매운탕솔리드웍스] 12강. 스케치할때 알아두면 좋은 옵션 (0) | 2020.03.10 |
| [매운탕 솔리드웍스] 11강 스케치 따라하기7 (직선홈, 스플라인, 문자기입) (0) | 2020.03.09 |
| [매운탕 솔리드웍스] 10강 스케치 따라하기6 (다각형, 호, 타원그리기) (0) | 2020.03.09 |