본문 바로가기

전기 & 전자/전기시퀀스제어

급배수처리장치_수업200204

반응형

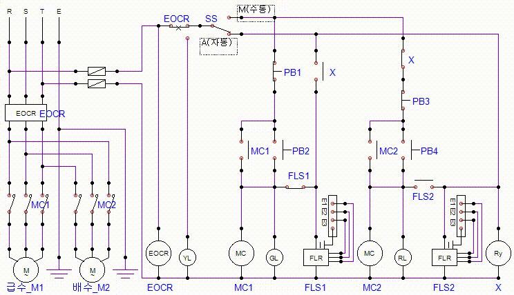
1. 요구사항

 

① SS(왼쪽 : M(수동))일때

- PB2를 누르면 MC1이 여자되어 GL이 점등되고, M1(급수)이 동작, PB1을 누르면 초기화된다.

- PB4를 누르면 MC2가 여자되어 RL이 점등되고, M2(배수)가 동작, PB3을 누르면 초기화된다.

 

② SS(오른쪽 : A(자동))일때

- 급수일 때 저수 시 X가 여자, FLS1이 소자, MC1이 여자, GL이 점등, M1이 동작된다.

- 배수일 때 만수 시 X가 여자, FLS2이 여자, MC2가 여자, RL이 점등, M2이 동작된다.

  (전동기 정지 : 급수 FLS1 여자, 배수 FLS2 소자)

 

③ EOCR가 동작할 때 YL이 점등된다.

 

 

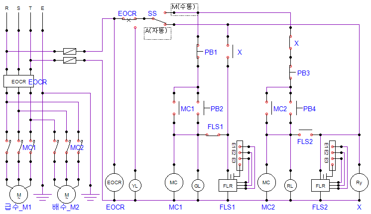
2. 도면

(1) 동작회로도

 

 

 

 

 

① SS(왼쪽 : M(수동))일때

 

 

 

 

② SS(오른쪽 : A(자동))일때

- 급수일 때 저수 시 X가 여자, FLS1이 소자, MC1이 여자, GL이 점등, M1이 동작된다.

- 배수일 때 만수 시 X가 여자, FLS2이 여자, MC2가 여자, RL이 점등, M2이 동작된다.

  (전동기 정지 : 급수 FLS1 여자, 배수 FLS2 소자)

 

FLS가 여자되면 붉은색, 소자되면 검은색이 된다.

전동기 정지시에 아래 시뮬레이션에서 FLS1이 붉은색(여자), FLS2이 검은색(소자)이다.

 

 

 

 

[전기시퀀스 동영상 파일]

급배수처리장치_수업200204(수동).mp4
0.63MB
급배수처리장치_수업200204(자동).mp4
0.73MB

 

 

[전기시퀀스 프로그램_ESS 작업파일]

급배수처리장치_수업200204.CPG
0.06MB

 

 

 

작업  프로그램은 주식회사 ED에서 만든

전기시퀸스제어 시뮬레이션 ESS (Version 1.42)이다.

3개월 무료버전으로 사용할 수 있다