반응형
(2020년 1월 28일 수업
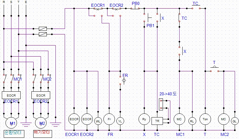
1. 요구사항
1) MCCB에 전원을 투입하면 회로에 전원이 공급되고 램프 WL 점등.
2) PB1을 누르면 릴레이 X 여자, MC1 여자, 램프 RL 점등되며, 순환모터가 동작된다.
3) 설정 온도에 도달하면 온도릴레이 TC가 여자, 타이머 T 여자, MC1이 소자, 램프 RL 소등되며, 순환모터가 정지한다.
4) 타이머 T의 설정시간 t초 후 MC2가 여자, 램프 GL이 점등되고 배기모터가 동작된다.
5) PB0를 누르면 운전 중인 모든 전동기의 동작이 정지된다.
6) 전동기 운전 중 순환모터 M1(배기모터 M2)이 과부하로 과전류가 흐를 때
전자식과전류계전기 EOCR1(EOCR2)가 동작되어 순환모터 M1(배기모터 M2)이 정지,
플리커릴레이 FR이 여자된다.
7) 플리커릴레이 FR에 의해서 램프 YL이 점멸한다.
8) 전자식과전류계전기 EOCR1(EOCR2)를 리셋하면 초기상태로 복귀된다.
참고)
MCCB는 시뮬레이션에서 추가하지 않았다.
EOCR의 과전류 test 접점은 테스트 하지 않는다.


[전기시퀀스_시뮬레이션(ESS ) 파일]
[시뮬레이션 영상파일]

'전기 & 전자 > 전기시퀀스제어' 카테고리의 다른 글
| 전기 기능사 실기 - 전동기제어(리밋) _ 수업200210 (0) | 2020.03.28 |
|---|---|
| 전기 기능사 실기 - 승강기 제어 (1) | 2020.03.28 |
| 전기 기능사 실기 - 컨베이어 제어회로2 (순차) (0) | 2020.03.28 |
| 전기 기능사 실기 - 컨베이어 제어회로-1(순차) (0) | 2020.03.27 |
| 전기 기능사 실기 - 온실제어회로 (2019년도 3회 기출) (0) | 2020.03.27 |