반응형
[연습문제 도면]

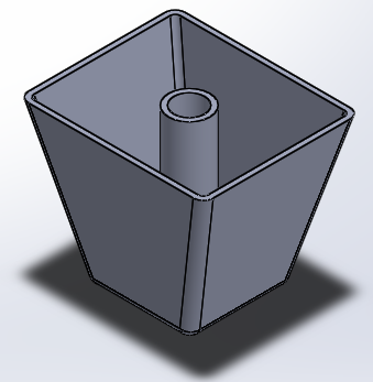
가로 x 세로 x 높이 : 100 x 100 x 150의 육면체를 만들어준다.

정면에서 위쪽으로 바깥쪽으로 15도 구배주기를 한다.
우측에서 봤을때는 10도의 구배주기를 한다.

다음은 필렛을 모서리에 준다.
필렛을 줄때 아래면의 네 곳은 각각 클릭하지 않고 면을 클릭한다.
나머지 네 곳도 각각 클릭해준다.

다음은 안쪽 원 작업을 한다. 윗면을 클릭 - 스케치로 들어온다.
원을 그리고 돌출컷 - 관통을 해준다.

위의 상태에서 사라질 부분에 쉘작업을 해준다.

바깥 사각형에 5mm의 두께가 들어가고
안의 원기둥에도 5mm의 두께가 들어간다.

이와 같이 별도의 원기둥을 만드는 것이 아니라
홀을 파 놓고 쉘을 한번에 하면 홀에게도 두께가 생성되어 편리하게 작업을 할 수 있다.
'솔리드웍스 > 따라하기 AutoCad(매운탕)' 카테고리의 다른 글
| [매운탕 솔리드웍스] 25강-합치기를 이용한 연습문제 풀이 (0) | 2020.03.12 |
|---|---|
| [매운탕 솔리드웍스] 24강-합치기 기능(추가, 제거, 공통) (0) | 2020.03.12 |
| [매운탕 솔리드웍스] 22강- 구배주기, 분할선, 쉘기능 알아보기 (0) | 2020.03.12 |
| [매운탕 솔리드웍스] 21강- 연습문제 풀이(선형패턴 포함) (0) | 2020.03.12 |
| [매운탕 솔리드웍스] 20강- 회전체(Revolve) 및 연습문제 풀이 (0) | 2020.03.11 |